黄瓜视频软件,黄瓜免费视频APP,黄瓜视频下载软件,黄瓜视频污污污下载
歡迎訪問山東黄瓜视频软件環境技術有限公司網站!全國售後服務熱線:400-6789-019
網站首頁
產品中心
黄瓜免费视频APP汙水處理設備
醫療汙水處理設備
醫院一體化汙水處理設備
一體化汙水處理設備
水處理消毒設備
黄瓜视频下载软件
企業簡介
企業簡介
公司資質
售後服務
黄瓜视频污污污下载中心
公司資訊
行業黄瓜视频污污污下载
技術文章
精彩專題
黄瓜免费视频APP專題
醫療專題
聯係黄瓜视频软件
官方店鋪
阿裏巴巴
愛采購
淘寶
銷售熱線
15269618568
資質榮譽
企業簡介
公司資質
售後服務
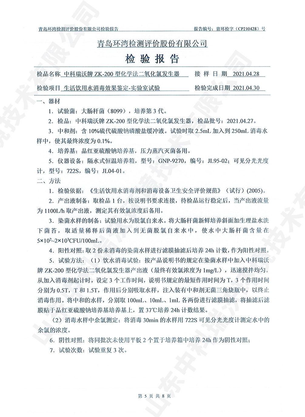
飲水消毒設備檢測報告~二氧化氯消毒
發布時間:2022-12-26 13:31:58
人氣:1504
上一篇:
醫療汙水處理設備檢測報告~次氯酸鈉消毒
下一篇:
飲水消毒設備檢測報告~次氯酸鈉消毒
快捷導航
網站首頁
企業簡介
產品中心
黄瓜视频污污污下载中心
黄瓜视频下载软件
在線留言
售後服務
聯係黄瓜视频软件
聯係方式
銷售熱線:15269618568
售後熱線:400-6789-019
地 址:山東省濰坊市國家高新技術開發區高新大廈
官方店鋪
阿裏巴巴官方店
愛采購官方店
官方網站
在線谘詢
銷售谘詢熱線:
15269618568
微信掃碼 關注黄瓜视频软件
Copyright © 版權所有
魯ICP備88312393號-2
XML地圖
掃一掃谘詢微信客服
15269618568
微信號:15269618568
微信二維碼
網站地圖